Ana içeriğe atla
İkincil menü
METU
Frequent Asked Questions (FAQ)
ODTÜ
Sıkça Sorulan Sorular (SSS)
İletişim Formu
English
Turkish
Ara
Ara
REGISTRAR's OFFICE
EN
TR
Ana gezinti menüsü
Ana Sayfa
Hakkımızda
Misyon - Vizyon
Kalite Politikamız
Faaliyetlerimiz
Faaliyet Raporlarımız
ISO 9001:2015 Kalite Yönetim Sistemi
Bilgi Güvenliği Politikası
Information Security Policy
Dilek ve Öneri Değerlendirme Politikası
Organizasyon Şeması
Tarihçe
Personel İletişim
Personnel Contact Information
Kayıt
Genel
Kim Nasıl Kayıt Yapmalı?
Etkileşimli Kayıtlar
Dersten Çekilme
Kayıt Sildirme İşlemleri
Yaz Okulu
Programlar
Lisans Programları
Lisansüstü Programlar
Dersler
Available Courses
Açılan Dersler
Derslerin Kredi Sistemi
Not Dönüştürme Tablosu
Classrooms
Derslikler
OHS 101
IS 100
Tarih Dersleri
İngilizce Dersleri
BA 100
Ödemeler
Katkı Payı Ödemeleri
Katkı Payı Miktarları
Öğrencilerden Bazı Hizmetler Karşılığı Alınan Ücretler
Banka Hesap Numaraları
Ödeme İadesi Başvuruları
Belgeler/Hizmetler
Belgeler
Öğrenci Belgesi
Öğrenim Belgesi
Transkript
Ek-C Askerlik Belgesi
Diploma
Diploma
Diploma Eki
Kayıp Diploma
YÖKSİS Bilgi Güncelleme
Hizmetler
Askerlik İşlemleri
Aslı Gibidir Onayı
Oturma İzni
Passport
Yabancı Kimlik No
Eğitim Doğrulama
Öğrenci Kimlik Kartları
Formlar
Başvuru ve Kabul
Yatay Geçiş Başvuruları
Çift Anadal - Yandal Başvuruları
Lisansüstü Programlar
Uluslararası Öğrenciler
Özel Öğrenci
METU Northern Cyprus Campus
ODTÜ Kuzey Kıbrıs Kampüsü
İngilizce Yeterlilik
Genel Bilgiler
İngilizce Yeterlik Sınavına (İYS) İlişkin Bilgiler
ODTÜ Tarafından Kabul Edilen İngilizce Yeterlik Sınavları Eşdeğerlik Tablosu
ODTÜ/YÖK Bursları
ODTÜ Bursları
Burs ve Yardım Başvuruları
TC Uyruklu Öğrenciler İçin Burs Olanakları
Uluslararası Öğrenciler İçin Burs Olanakları
Burs Başvurusu İçin Gerekli Belgeler
Duyurular
YÖK Bursları
Lisans Destek Bursu
100/2000 Doktora Bursu
Yurt Dışı Araştırma Bursu
Scholarship Opportunities
İletişim Formu
Anasayfa
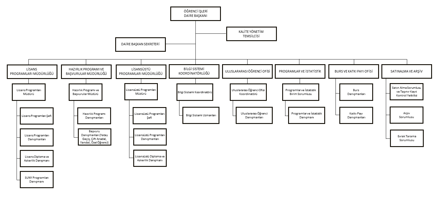
Organizasyon Şeması
Organizasyon Şeması
Son güncelleme
03/12/2025 - 15:24